项目管理PMBOK第六版(中文版PDF)免费获取

xuliyaoPro 过期程序员

项目管理知识体系指南 PMBOK 第六版内容简介:

《项目管理知识体系指南(PMBOK指南)(第6版)》是美国项目管理协会(PMI)的经典著作,已经成为美国项目管理的国家标准之一,也是项目管理知识与实践领域的事实上的世界标准。本书中文简体字版由PMI授权在中国出版发行,其内容与第4版相比有一定更新,以精辟的语言更新了项目管理5大过程组的定义并介绍了项目管理10大知识领域与49个过程,是项目管理从业人员的极为重要的工具书。

文章底部加微信免费获取PDF

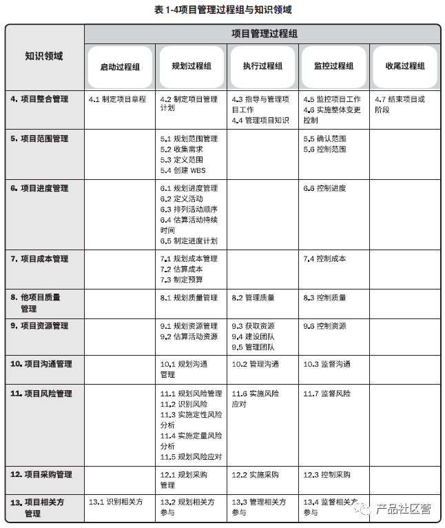
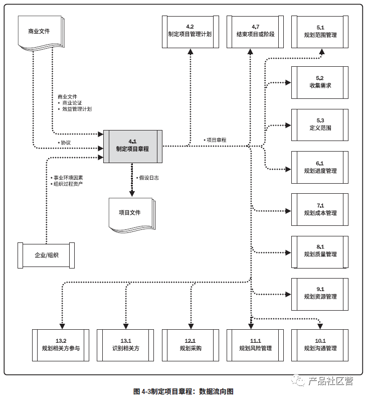
PMBOK 文档部分截图:

《PMBOK指南》第六版目录介绍

第一部分 项目管理知识体系指南(PMBOK 指南)

1 引论
 1.1 指南概述和目的   
 1.2 基本要素
2 项目运行环境
2.1 概述   
2.2 事业环境因素   
2.3 组织过程资产   
2.4 组织系统
3 项目经理的角色
3.1 概述   
3.2 项目经理的定义   
3.3 项目经理的影响力范围   
3.4 项目经理的能力   
3.5 执行整合
4 项目整合管理
4.1 制定项目章程   
4.2 制定项目管理计划   
4.3 指导与管理项目工作   
4.4 管理项目知识   
4.5 监控项目工作   
4.6 实施整体变更控制   
4.7 结束项目或阶段
5 项目范围管理
5.1 规划范围管理   
5.2 收集需求   
5.3 定义范围   
5.4 创建 WBS   
5.5 确认范围   
5.6 控制范围
6 项目进度管理
6.1 规划进度管理   
6.2 定义活动   
6.3 排列活动顺序   
6.4 估算活动持续时间   
6.5 制定进度计划   
6.6 控制进度
7 项目成本管理
7.1 规划成本管理   
7.2 估算成本   
7.3 制定预算   
7.4 控制成本
8 项目质量管理
8.1 规划质量管理   
8.2 管理质量   
8.3 控制质量
9 项目资源管理
9.1 规划资源管理   
9.2 估算活动资源   
9.3 获取资源   
9.4 建设团队   
9.5 管理团队   
9.6 控制资源
10 项目沟通管理
10.1 规划沟通管理   
10.2 管理沟通   
10.3 监督沟通
11 项目风险管理
11.1 规划风险管理   
11.2 识别风险   
11.3 实施定性风险分析   
11.4 实施定量风险分析   
11.5 规划风险应对   
11.6 实施风险应对   
11.7 监督风险
12 项目采购管理
12.1 规划采购管理   
12.2 实施采购   
12.3 控制采购
13 项目相关方管理
13.1 识别相关方   
13.2 规划相关方参与   
13.3 管理相关方参与   
13.4 监督相关方参与   
参考文献

第二部分 项目管理标准

1 引论
11 项目和项目管理   
12 项目组合、项目集和项目之间的关系   
13 组织治理与项目治理之间的联系   
14 项目成功与效益管理   
15 项目生命周期   
16 项目相关方   
17 项目经理的角色   
18 项目管理知识领域   
19 项目管理过程组   
110 事业环境因素和组织过程资产   
111 裁剪项目工件
2 启动过程组
21 制定项目章程   
22 识别相关方   
221 项目管理计划组件   
222 项目文件示例   
223 项目管理计划更新   
224 项目文件更新
3 规划过程组
31 制定项目管理计划   
32 规划范围管理   
33 收集需求   
34 定义范围   
35 创建 WBS   
36 规划进度管理   
37 定义活动   
38 排列活动顺序   
39 估算活动持续时间   
391 项目管理计划组件   
392 项目文件示例   
393 项目文件更新   
310 制定进度计划   
311 规划成本管理   
312 估算成本   
313 制定预算   
314 规划质量管理   
315 规划资源管理   
316 估算活动资源   
317 规划沟通管理   
318 规划风险管理   
319 识别风险   
320 实施定性风险分析   
321 实施定量风险分析   
322 规划风险应对  
323 规划采购管理   
324 规划相关方参与
4 执行过程组
41 指导与管理项目工作   
42 管理项目知识   
43 管理质量   
44 获取资源   
45 建设团队   
46 管理团队   
47 管理沟通   
48 实施风险应对   
49 实施采购   
410 管理相关方参与
5 监控过程组
51 监控项目工作   
52 实施整体变更控制   
53 确认范围   
54 控制范围   
55 控制进度   
56 控制成本   
57 控制质量   
58 控制资源   
59 监督沟通   
510 监督风险   
511 控制采购   
512 监督相关方参与
6 收尾过程组
61 结束项目或阶段
第三部分 附录、术语表、索引

附录 X1 第六版更新      
附录 X2 第六版《PMBOK 指南》编审人员 
附录 X3 敏捷型、迭代型、适应型和混合型项目环境 
附录 X4 知识领域关键概念总结 
附录 X5 知识领域裁剪考虑因素总结 
附录 X6 工具与技术 
术语表(英文排序) 
术语表(中文排序)

相关文章:

项目管理知识体系指南 (PMBOK指南)第七版(中文PDF)免费获取

项目管理金典宝库:PMP考证一站式攻略 | 资料在手,考试不愁

PDF获取方式:关注公众号➔发消息➔联系反馈或发私信

  • 标题: 项目管理PMBOK第六版(中文版PDF)免费获取
  • 作者: xuliyaoPro
  • 创建于 : 2023-07-21 00:00:00
  • 更新于 : 2023-07-21 00:00:00
  • 链接: https://chinapmcc.com/2023/07/21/产品人能力/项目管理/项目管理PMBOK第六版(中文版PDF)免费获取/
  • 版权声明: 本文章采用 CC BY-NC-SA 4.0 进行许可。
评论