充电桩出海必接OCPP协议,权威首推中英双语版文档
OCPP1.6协议背景:
OCPP(Open Charge Point Protocol,开放充电桩协议)是一种开放式的通信协议
其目的是为了促进各种充电桩之间的互操作性和标准化。OCPP的使用可以帮助不同厂家的充电桩互相通信,支持充电站点与各供应商中央管理系统间的无缝通讯管理。
OCPP 目前已经在50多个国家和260多家公司或机构中应用,因此实质上它已经成为充电设施网络通讯的行业标准。
一、Open Charge Alliance官网
1.1、官网及下载
Open Charge Alliance
Open Charge Alliance官网:https://www.openchargealliance.org/
OPEN CHARGE POINT PROTOCOL 1.6:https://www.openchargealliance.org/protocols/ocpp-16/
1.2、OCPP全球应用分布
- 当前全球已有50多个国家,260多家公司或机构组织接入了OCPP,以成为出海必定接入的行业标准 下图为全球充电站分布图。

二、OCPP1.6中英文版本文档
2.1、翻译背景
从事充电桩行业多年,国内卷的飞起,出海已然成为新的增长点
无论是硬件设备,还是软件平台,必然需要按英文文档进行开发
开发人员的英语水平参差不齐,怎么能快速理解文档及业务?
内网搜到的翻译文档直译难懂,且文档不规范,排版粗糙
2.2、翻译基准
以官网的OCPP1.6的英文版作为基准
文档一比一复刻,上下两行中英文对比着看,并对原版所有排版及书签误勘做了修订
ChatGPT+行业背景,两大能力加持,让文档通俗易懂,适用产品设计、开发人员等
2.3、OCPP1.6 新增功能
智能充电: 引入了智能充电功能,使充电更智能化和高效。
WebSocket绑定: 添加了WebSocket绑定,减少数据使用量,支持通过NAT路由器进行OCPP通信。
充电点状态扩展: 在ChargePointStatus枚举中添加了额外的状态,提供更多关于充电点当前状态的信息。
MeterValues.req结构更改: 改变了MeterValues.req的结构,以支持JSON,并消除了XML属性的使用。
Measurand枚举扩展: 在Measurand枚举中添加了额外的值,使充电点制造商能够向中央系统发送新信息,如电动汽车的充电状态。
TriggerMessage消息: 添加了TriggerMessage消息,允许中央系统从充电点请求信息。
RegistrationStatus枚举扩展: 在BootNotification.conf的RegistrationStatus枚举中添加了新的Pending成员。
配置键增加: 添加了更多和更清晰的配置键,使运营商能够更清楚地配置充电点的不同业务场景。
消息和配置键分割: 将消息和配置键分割成配置文件(profiles),使逐步或部分实现OCPP变得更容易。
解决歧义: 移除了已知的歧义,例如何时使用UnlockConnector.req,如何响应RemoteStart/Stop以及连接器编号等。
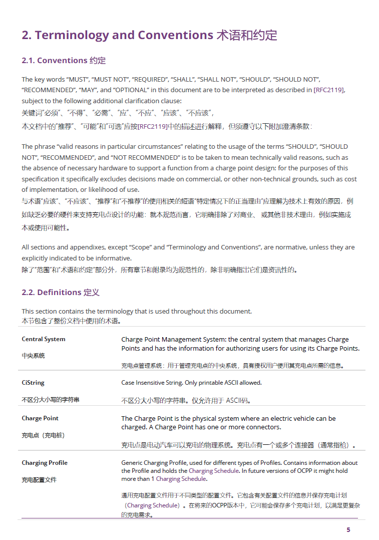
2.4、文档截图
添加微信后可限量免费获取PDF文档
欢迎咨询OCPP云平台及APP软件功能及和整套软件售价

目录页

术语定义页

业务逻辑页

- 标题: 充电桩出海必接OCPP协议,权威首推中英双语版文档
- 作者: xuliyaoPro
- 创建于 : 2023-09-08 00:00:00
- 更新于 : 2023-09-08 00:00:00
- 链接: https://chinapmcc.com/2023/09/08/应用案例/充电桩出海必接OCPP协议,权威首推中英双语版文档/
- 版权声明: 本文章采用 CC BY-NC-SA 4.0 进行许可。
